Amiga

К кейсам

Техподдержка маркетплейса нефтяных продуктов Proleum

Web

О проекте

PROLEUM — маркетплейс, объединяющий поставщиков и покупателей углеводородов. Сервис делает покупку и продажу нефтепродуктов дешевле, удобнее и легче, позволяя интегрировать все бизнес-процессы в единое пространство маркетплейса: заключение сделок, платежи, отслеживание текущего местонахождения продукции, анализ данных и прогнозы, двусторонний обмен информацией, мониторинг и верификация пользователей.

Благодаря алгоритмам искусственного интеллекта мы помогаем подобрать лучшие условия заключения сделок. Уже сейчас можно заключать сделки на блокчейне через смарт-контракт. 

Петр Соловей

Петр Соловей

Директор по продукту и Партнер, Proleum

Задача

Поддержка маркетплейса нефтяных продуктов, который объединяет поставщиков и покупателей углеводородов. Улучшить техническую документацию PROLEUM и настроить CI/CD.

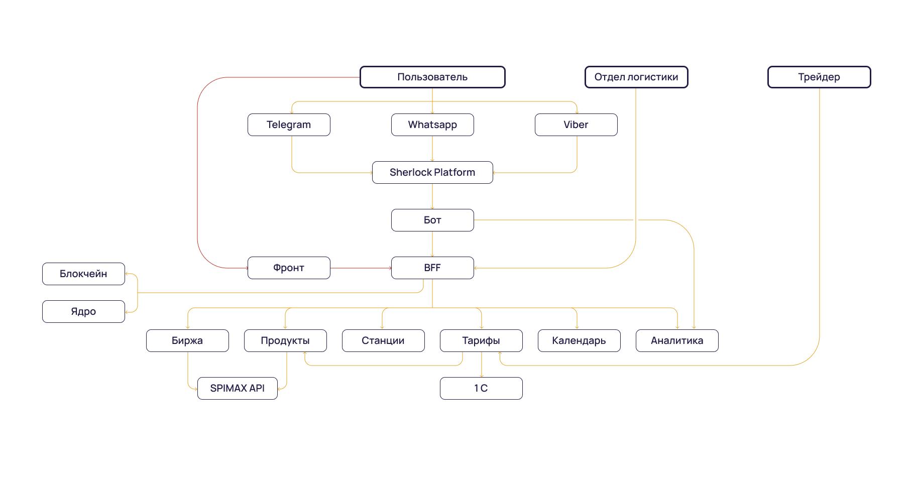
Архитектура проекта

Целевая аудитория

Рынок российских нефтепродуктов регулируется государством. Это означает, что поставлять товары на экспорт могут только государственные компании. При этом независимых поставщиков нефтепродуктов в России и СНГ очень много, – для них и работает сайт PROLEUM.


Пользователей сайта можно разделить на три группы:


1. Представители финансового сектора
Банки и страховые компании выступают гарантами по всем заключенным сделкам, предоставляют кредитное плечо и проводят транзакции в фиатных деньгах и их обмен на криптовалюту.


2. Покупатели нефтепродуктов
К ним относятся розничные сети АЗС, нефтебазы, мини НПЗ, бункерные компании и другие организации. Они получают бонусы при покупке, обеспечивают быстрые и дешевые транзакции. Также у них есть доступ к аналитике рынка в нужном сегменте с помощью избранных фильтром рейтинговой системы.


3. Поставщики нефтепродуктов и СУГ
Нефтяные компании, трейдеры, малые нефтеперерабатывающие предприятия получают приток новых клиентов, в том числе и начинающих инвесторов. Они могут анализировать открытые ценовые предложения рынка и подбирать покупателя автоматически — с этим помогают алгоритмы системы.


Маркет Монитор для покупки и продажи нефтепродуктов


Для всех этих людей в компании есть Маркет Монитор — аналитический терминал для выгодной покупки и продажи нефтепродуктов. Инструмент интегрирован с Санкт-Петербургской Международной Товарно-сырьевой Биржей, через которую осуществляется 99% объемов организованных торгов нефтью и нефтепродуктами. PROLEUM получает данные в реалтайме, в то время как остальные пользователи СПБМТСБ видят информацию с задержкой 15+ минут.


На Маркет Мониторе доступна информация по разным видам нефтепродуктов. В левой колонке — названия базисов поставки, еще их называют материально-производственными запасами. Пользователь выбирает станцию назначения, где он хочет получить ценный груз, и система автоматически рассчитывает ему тарифную линейку по всем доступным базисам. Спрос по предложению обновляется в режиме реального времени.


Управление тарифами


Данные после этого обрабатываются: добавляется стоимость логистики в зависимости от места назначения, можно рассчитать кредит. Также можно посмотреть историю сделок за торговую сессию или воспользоваться разделом аналитика для анализа рынка и истории.


Раньше тарифы на сайте устанавливались вручную: менеджер звонил на станцию, уточнял данные обновлял их в 1С. Наша команда предложила автоматизировать процесс и перейти на другой сервис, который хранит тарифы и автоматически обновляет их в случае изменений. Теперь все работает быстро и безошибочно. 


Торги в Маркет Мониторе происходят каждый день с 11:00 до 13:00. В этот промежуток времени на сайте наблюдаются самые большие нагрузки, с которыми Amiga успешно справляется

Сложность

Проект изначально был сделан на Node.JS, Angular, PostgreSQL, и нам предстояло найти таких разработчиков, которые разбираются во всех этих технологиях. Это было очень непростой задачей, но мы справились.

Проект разработан на микросервисной архитектуре, то есть работа приложения построена на взаимодействии нескольких сервисов — параллел веб, станции, код, тарифы, эксчендж. Эти сервисы обмениваются информацией через HTTP. Когда мы дорабатывали сервис «тарифы», нам потребовались дополнительные данные, которых не было в базе сервиса. Для этого мы выбрали обращение к HTTP и обогатили сервис необходимыми данными.

Результаты

За полгода работы нам удалось улучшить техническую документацию PROLEUM, настроить CI/CD и даже разработать чат-бота. Каждую неделю мы предоставляем компании отчеты о проделанной работе с подробной декомпозицией задач. На все инциденты команда Amiga реагирует в течение двух часов.

Технологии
Node.JS
Angular
PostgreSQL

Сергей Лепшей

Руководитель проекта

Другие кейсы

Web | NDA

М.Видео

Обложка кейса «М.Видео»

Web

Маркетплейс нефтяных продуктов Proleum

Обложка кейса «Маркетплейс нефтяных продуктов Proleum»

Web

Travelpayouts

Обложка кейса «Travelpayouts»

Mobile

Интернет-магазин Bravo

Обложка кейса «Интернет-магазин Bravo»

Web | NDA

НЛМК

Обложка кейса «НЛМК»

Mobile | NDA

Сбер

Обложка кейса «Сбер»

Web | NDA

Газпром

Обложка кейса «Газпром»

Mobile

Мобильное приложение CMstore

Обложка кейса «Мобильное приложение CMstore»

Mobile | NDA

Rockwool

Обложка кейса «Rockwool»

Mobile

Мобильное приложение для сети аптек «Ваша №1»

Обложка кейса «Мобильное приложение для сети аптек «Ваша №1»»

Web

Маркетплейс горного оборудования

Обложка кейса «Маркетплейс горного оборудования»

Web | Minicase

Аникура

Обложка кейса «Аникура»

Web

HR-сайт для SOKOLOV

Обложка кейса «HR-сайт для SOKOLOV»

Web | NDA

Ecco

Обложка кейса «Ecco»

Mobile | NDA

Интернет-магазин NL Store

Обложка кейса «Интернет-магазин  NL Store»

Web | NDA

Мегафон

Обложка кейса «Мегафон»

Mobile

Программа лояльности Vaillant Group

Обложка кейса «Программа лояльности Vaillant Group»

Web

Транспортная компания №1

Обложка кейса «Транспортная компания №1»

Web

Корпоративный портал ЕМС Team

Обложка кейса «Корпоративный портал ЕМС Team»

Mobile

Образовательный проект Easy

Обложка кейса «Образовательный проект Easy»

Web | NDA

Casio

Обложка кейса «Casio»

Web

Крупное федеральное СМИ

Обложка кейса «Крупное федеральное СМИ»

Web

Маркетплейс специалистов Gigoo

Обложка кейса «Маркетплейс специалистов Gigoo»

Mobile

Приложение-сканер товаров с TV

Обложка кейса «Приложение-сканер товаров с TV»

Web

Образовательный портал Школа гениев

Обложка кейса «Образовательный портал Школа гениев»

Web

Сайт для туркластера «Арктический»

Обложка кейса «Сайт для туркластера «Арктический»»

Mobile

Приложение с интеграцией ML

Обложка кейса «Приложение  с интеграцией ML»

Web | В работе

Русплитка

Обложка кейса «Русплитка»

Web | В работе

Makita

Обложка кейса «Makita»

Web | NDA

ERP-система лизинга автопарка

Обложка кейса «ERP-система лизинга автопарка»

Web | NDA

Samsung

Обложка кейса «Samsung»

Web | Minicase

Интернет-магазин мебели Трио

Обложка кейса «Интернет-магазин мебели Трио»

Mobile

Airspector

Обложка кейса «Airspector»

Mobile | NDA

DHL Express

Обложка кейса «DHL Express»

Web | NDA

Nike

Обложка кейса «Nike»

Mobile | NDA

Shell

Обложка кейса «Shell»

Mobile

Мобильное приложение для АЗС ХТК

Обложка кейса «Мобильное приложение для АЗС ХТК»

Web | NDA

Mercedes-Benz

Обложка кейса «Mercedes-Benz»

Mobile | NDA

AI-приложение Get Art

Обложка кейса «AI-приложение Get Art»

Mobile | NDA

Приложение для здоровья CW Clinic

Обложка кейса «Приложение для здоровья CW Clinic»

Web

B2B-сервис по отработке обращений «Авеста»

Обложка кейса «B2B-сервис по отработке обращений «Авеста»»

Mobile

Приложение для пекарен Хлеб Хмельницкого

Обложка кейса «Приложение для пекарен Хлеб Хмельницкого»

Web

Имиджевый сайт «Шахтинская плитка»

Обложка кейса «Имиджевый сайт «Шахтинская плитка»»

Mobile | NDA

Бизнес-приложение Жёлтая печать

Обложка кейса «Бизнес-приложение Жёлтая печать»
Хотите связаться с владельцем
компании напрямую?
Дмитрий Тарасов
Дмитрий Тарасов
СЕО

НАПИСАТЬ